根据《城市环境卫生质量标准》,环卫产业是指空间环境的卫生,主要包括街巷、道路、公共场所、水域等区域的清扫和保洁;垃圾、粪便等生活废弃物收集、清除、运输、中转、处理、处臵、综合利用和环境卫生设施规划、建设等。环卫装备上游是汽车底盘制造、钢铁、通用设备等制造业及大宗商品;环卫服务的下游则为垃圾处置、再生资源回收利用等环境治理工程。环卫装备、环卫服务及终端处置,通常被称为“固废产业链一体化”。环卫装备和环卫服务均是城市管理的重要组成部分被称为“环卫一体化”。环卫装备、环境治理为典型的重资产运营,均有较高的技术壁垒、资金壁垒和资质壁垒。中游环卫服务建设期较短(仅为购置环卫设备及招聘环卫工人等,一般在3个月内),环卫服务合同易转化为营业收入,现金流较好(政府支付意愿强)。

环卫服务行业
行业具有明显的公用事业属性,一般由政府控制,主要资金来源于政府财政支出。环卫服务与广大民众的生活息息相关,不可或缺,因此社会对环卫服务的需求弹性较小。环卫服务大致可以分为垃圾清运、清扫保洁、市容景观养护、设施建设维护四大类。垃圾清运主要对象为生活垃圾、工业垃圾、餐厨垃圾、建筑垃圾等;清扫保洁包括等级道路清扫、公共区域清扫、绿化带区域清扫等;市容景观养护通常指的是城市的园林、绿化、景观的养护;设施建设维护主要包括公厕、垃圾转运站等设施的建设、维护。
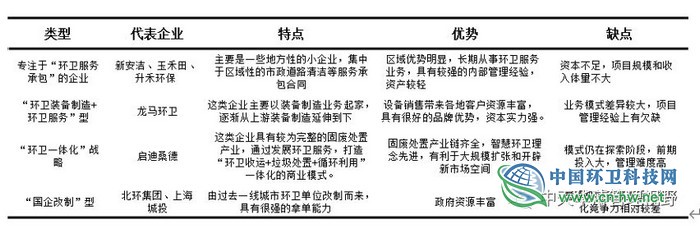
企业类型:环卫服务市场化正在从垃圾处置的末端服务逐渐向前端的收运、保洁等环节延伸,环卫服务企业类型多样,市场较为分散。当前的环卫服务企业主要有“环卫服务承包”、“环卫装备制造+环卫服务”、“环卫一体化”和“国企改制”型企业四种类型,各具特点。

盈利能力:目前环卫服务行业主要是轻资产的运营模式,典型环卫服务项目中人工成本大概占到总成本的70%左右,其他成本主要包括油耗、折旧等,是劳动力密集型行业,且人均工资较低,主要聘用人员为低端劳动力。但与此同时,由于环卫服务目前仍属于低端劳动力密集型行业,毛利率、净利率与其他细分领域相比,处于较低水平,由下表可以看到,环卫服务净利率9%,远低于生活垃圾处置(填埋净利率50%、焚烧净利率35%)的净利水平,盈利能力相对仍处于较低水平。

运作模式:环卫服务行业运作模式由传统外包向PPP模式转变,环卫服务订单的内容也从简单的清扫保洁、垃圾清运开始横向延伸,向环卫一体化项目转变。
传统的环卫作业模式为政府直接控制的事业单位进行项目实施,政府同时具备监督和执行职能,效率往往不高。市场化环卫作业模式分为两类,一类是传统服务外包模式,政府购置环卫装备等基础设施,将项目实施职能以政府购买服务的方式面向社会环卫服务提供商公开招标;另一类是以PPP模式进行项目运作,由服务企业投资环卫装备,进一步降低了政府的短期资金投入,对合作企业在资金、管理运营水平等方面综合实力的要求也有所加强。

环卫一体化是政府通过整合环卫、园林、市政等涉及多部门的环卫作业内容,形成一体化作业项目(包含道路清扫保洁,垃圾清运,中转站管理,公厕管理,河道保洁,护栏清洗,绿化带保洁等),通过公开招标等方式,与中标企业签订承包经营合同,环卫主管部门根据环卫服务公司的考核结果进行付费。环卫一体化是环卫项目多维度整合。空间维度上,目前环卫市场呈碎片化,一个城市的环卫服务被划分多个标段招标,由多家企业提供服务。这导致环卫设备处于产能相对过剩状态,作业不饱和率、车辆空车率明显上升,随着企业运营管理和工作效果差异的呈现,未来同一区域环卫项目将会得到整合。产业维度上,目前垃圾分类、收集、清运和处理业务处于分割状态,这不利于产业协同发展,环卫产业上下游有整合趋势,逐步由“小环卫”转变成“大环卫”。
竞争格局:目前企业间的竞争体现在资源背景、管理运营经验、服务质量、品牌、资本实力、报价等多个方面。从新增订单集中度来看,2019年1季度,行业前十名新增订单份额提升至54.92%,较18年提升18.24个百分点。其中,北京环境、龙马环卫、北控城市服务、玉禾田等新增市场份额排名靠前。行业集中度持续提升,中小企业压力较大,头部企业将通过上下游整合、企业兼并和自身建设来进一步提升竞争力。
