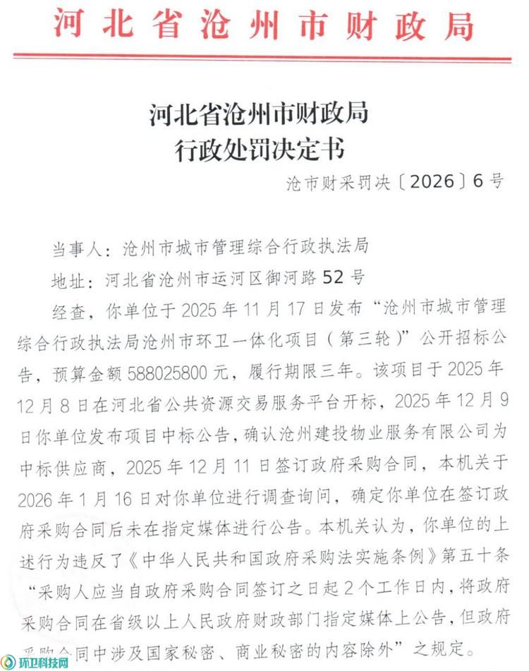
环卫科技网讯,河北政府采购网1月30日公布“沧市财采罚决〔2026〕6号”行政处罚决定书,因未在指定媒体公告一5.88亿元环卫项目政府采购合同,沧州市财政局决定对当事人沧州市城市管理综合行政执法局做出“警告”的处罚决定。

处罚决定书显示,“经查,你单位于2025年11月17日发布“沧州市城市管理综合行政执法局沧州市环卫一体化项目(第三轮)”公开招标公告,预算金额588025800元,履行期限三年。该项目于2025年12月8日在河北省公共资源交易服务平台开标,2025年12月9日你单位发布项目中标公告,确认沧州建投物业服务有限公司为中标供应商,2025年12月11日签订政府采购合同,本机关于2026年1月16日对你单位进行调查询问,确定你单位在签订政府采购合同后未在指定媒体进行公告。本机关认为,你单位的上述行为违反了《中华人民共和国政府采购法实施条例》第五十条“采购人应当自政府采购合同签订之日起2个工作日内,将政府采购合同在省级以上人民政府财政部门指定媒体上公告,但政府采购合同中涉及国家秘密、商业秘密的内容除外”之规定。”
沧州市财政局依据《中华人民共和国政府采购法实施条例》第六十七条第七项、《河北省财政系统行政裁量权基准》第107号一般裁量幅度的规定,决定对当事人作出“警告”的行政处罚。
环卫科技网查询后发现,2026年1月4日,沧州建投物业服务有限公司环卫服务项目中标候选人公示,北京环境股份有限公司、中交基础设施养护集团华北工程技术有限公司分别预中标一标段、二标段,合计服务费约5.57亿元。
一标段
第一中标候选人:北京环境股份有限公司
服务费用部分:329758841.36元
设备租赁费用部分:82866210.60元
二标段
第一中标候选人:中交基础设施养护集团华北工程技术有限公司
服务费用部分:227423890.53元
设备租赁费用部分:59106600.00元
据悉,沧州建投物业服务有限公司环卫服务项目地点位于沧州市市区,服务内容包括清池大道以西区域(一标段)、清池大道以东(含清池大道)区域(二标段)的道路清扫保洁、生活垃圾清运转运、垃圾收集站维护使用管理、夏季防汛作业、冬季道路清融雪作业,服务期为自合同签订之日起3年。
官宣:环卫科技网是干啥的?
2024-07-17
启迪数字环卫与仙途智能战略合作落地,咸宁首批无人环卫车交付
18小时前
4500吨/日!中西部地区最大垃圾焚烧发电项目上线
20小时前
