2026年6月1日起施行|江苏省建筑垃圾运输实行终端计量
8小时前
来源:江苏建设
政策法规建筑垃圾0
近日,省住房城乡建设厅印发《关于实施<建设工程工程量清单计价标准>(GB/T50500-2024)及9本工程量计算标准有关事宜的公告》(以下简称《公告》),将于2026年6月1日起正式施行。

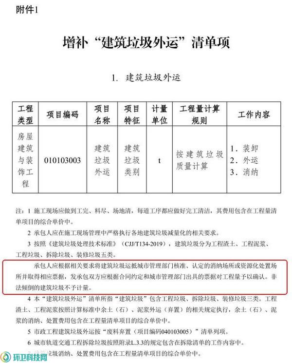
《公告》在《房屋建筑与装饰工程工程量计算标准》中增补“建筑垃圾外运”清单项——“承包人应根据相关要求将建筑垃圾运抵城市管理部门核准、认定的消纳场所或资源化处置场所并取得相应票据,发承包双方应根据合同约定和城市管理部门出具的票据对工程量予以确认。非法倾倒的建筑垃圾不予计量。”
此前,建筑企业(产生方)通常将建筑垃圾清运工作“一包了之”,与运输企业(承运方)签订打包合同,按车次或项目整体估算费用,目的在于“运出工地”,至于运到哪里、是否合法消纳,往往缺乏有效监督。运输企业常以低价竞标获得合同,利润空间有限,为降低成本,部分企业可能存在中途非法倾倒、不去正规消纳场所等行为,其向消纳场所支付的处置费按照实际进场重量或车次结算,赚取中间差价成为驱动运输企业违规操作的潜在动力。
处置消纳企业(收费末端)一般依据进场垃圾的重量或体积向运输企业直接收取处置费。由于信息不联通、票据多为手写或无留底,实际接收量、收费记录与工地运出量之间难以三方比对,易形成“数据缺口”。
“建筑垃圾外运”清单项打破了建筑垃圾运输处置“打包计价”“估算付费”等传统模式,依托建筑垃圾治理信息系统,创新提出终端计量,建立“规范运输受益、非法倾倒受损”机制,解决行业监管漏洞,压实施工企业和运输企业责任,有效打击非法运输和非法倾倒行为,有力规范建筑垃圾全链条治理工作。
举报 0 0 152
评论 《环卫科技网评论协议》
0/140
提交评论
全部评论
最新文章
官宣:环卫科技网是干啥的?
2024-07-17
长沙2座装配式智慧公厕, 成交价162.28万!
6小时前
森鹏数字环卫平台如何破局“数据整合”难题?
7小时前
作者推荐
长沙2座装配式智慧公厕, 成交价162.28万!
57 0
福龙马成功入选“十五运会和残特奥会科技创新融合优秀案例”
2459 0
2026年6月1日起施行|江苏省建筑垃圾运输实行终端计量
152 0
28企竞标环卫项目,央企、国企赢了!
446 0
垃圾焚烧发电行业打造“黑灯工厂”的可行性和实践案例
149 0
垃圾焚烧为热源!武汉投用湖北首个移动储能供热项目
155 0
