




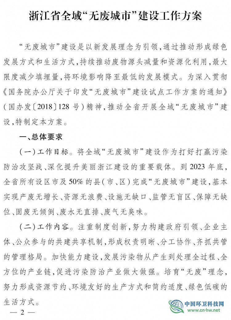
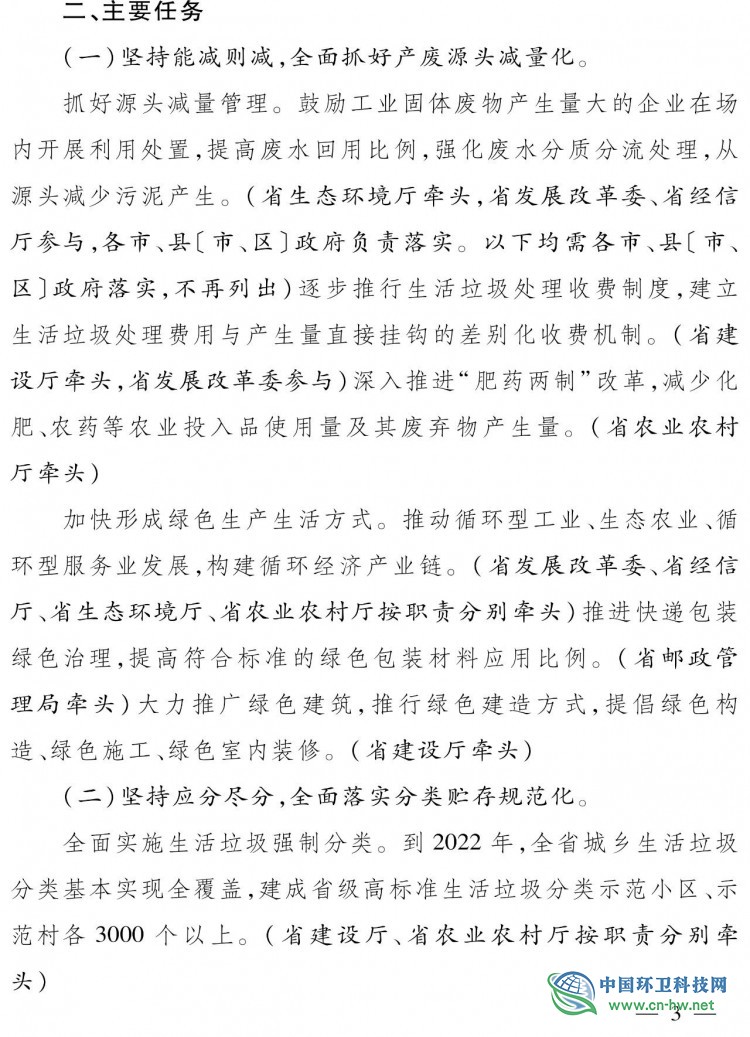
1、凡注明"来源:环卫科技网" 的所有作品(包括但不限于文字、图片、PDF、图表、标志、标识、商标、版面设计、专栏目录与名称、内容分类标准以及为读者提供的任何信息),仅供本网站读者阅读、学习研究使用,未经环卫科技网及/或相关权利人授权,任何单位及个人不得将环卫科技网及其所有公众号所登载、发布的内容用于商业性目的,包括但不限于转载、复制、发行、制作光盘、数据库、触摸展示等行为方式,或将之在非本站所属的服务器上作镜像。否则,环卫科技网将采取包括但不限于网上公示、向有关部门举报、诉讼等一切合法手段,追究侵权者的法律责任。
2、如需申请授权或投稿,请联系:15275181529(电话同微信),经授权后 ,方可转载并注明来源与作者。
3、如需商务合作,请联系:15550005077(电话同微信)。
严格疫情分级管控 河北省抓好农村生活垃圾治理工作
北京大兴通报生活垃圾分类执法典型案例,这些行为将受
环卫科技网公众号
环卫微学院公众号
乐分圈微信公众号
厕重点微信公众号