
垃圾计量收费制度逐步建设中
2018年7月,国家发改委下发《国家发改委关于创新和完善促进绿色发展价格机制的意见》,明确了全国建立健全固体废物处理收费机制。意见还提出加快建立有利于促进垃圾分类的激励约束机制,对具备条件的居民用户实行计量收费和差别化收费。2019年6月25日全国人大常委会审议通过《固体废物污染环境防治法修订草案》,草案提出“产生者付费”原则,建立差别化的生活垃圾排放收费制度。
目前国内大型城市居民生活垃圾收费形式仍以定额收费和附征于公用事业收费系统为主,计量收费制度正处于探索制定阶段。2019年《深圳经济特区生活垃圾分类投放规定(草案)》提出深圳将逐步建立分类计价、计量收费的生活垃圾处理收费制度。

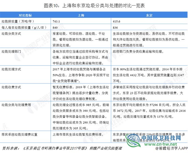
相较其他城市,2019年《上海市生活垃圾管理条例》明确指出上海市按照“谁产生谁付费”的原则,逐步建立计量收费、分类计价的生活垃圾处理收费制度。技术层面上,上海市作为大陆首个强制垃圾分类的城市,实施时间有限,垃圾收费的具体模式需要在实践中探索。且与其对标的日本东京垃圾分类各方面的指标对比来看,上海市的垃圾计量收费制度开展速度还有待进一步提速。
上海和东京在垃圾分类、处理方式、处理成本等方面存在着差异。两地分类方式同为四类,但上海把餐厨垃圾归为湿垃圾,通过资源化的方式处理,而东京把餐厨归为可燃垃圾,通过焚烧的方式处理。除此之外,东京垃圾处理成本远高于上海。上海市垃圾分类与处理全过程总成本为985元/吨,远低于东京垃圾全过程处理成本折合人民币3672元/吨。
在垃圾焚烧方面,东京垃圾处理方式以焚烧为主,焚烧占比已超80%。目前上海市垃圾焚烧与填埋各占50%左右,上海市正在学习“东京模式”,争取2020年实现干垃圾“全焚烧零填埋”。
而在垃圾计量收费方面,东京实行垃圾计量收费,上海计量收费还在探索阶段。东京通过指定垃圾处理袋、处理券对垃圾进行计量收费,居民一般承担垃圾处理经费的18%-25%。










盈峰环境排水抢险车赴
2020全国厨余(餐厨)
2020全国厨余(餐厨)
2020全国厨余(餐厨)
环卫科技网公众号
环卫微学院公众号
乐分圈微信公众号
厕重点微信公众号

